GF Resource Grammar Library: Synopsis

B. Bringert and A. Ranta



Introduction

This document contains the most important parts of the GF Resource Grammar API. It has been machine-generated from the source files; each chapter gives a link to the relevant source files, which give more information. Some of the files have not yet been prepared so that the machine generated documentation has the right format.

Since the character encoding is UTF-8 for Russian and Latin-1 for other languages, you may have to change the encoding preference of your browser when reading different parts of the document.

The second-last chapter gives instructions on how to "browse" the library by loading the grammars into the gf command editor.

New: Browsing by syntax editor directly on the web.

The last chapter contains a brief example of how application grammars can import resource modules. At the same time, it illustrates a "design pattern" for using the resource API to build functor-based applications

Categories

Source 1: http://www.cs.chalmers.se/~aarne/GF/lib/resource/abstract/Common.gf

Source 2: http://www.cs.chalmers.se/~aarne/GF/lib/resource/abstract/Cat.gf

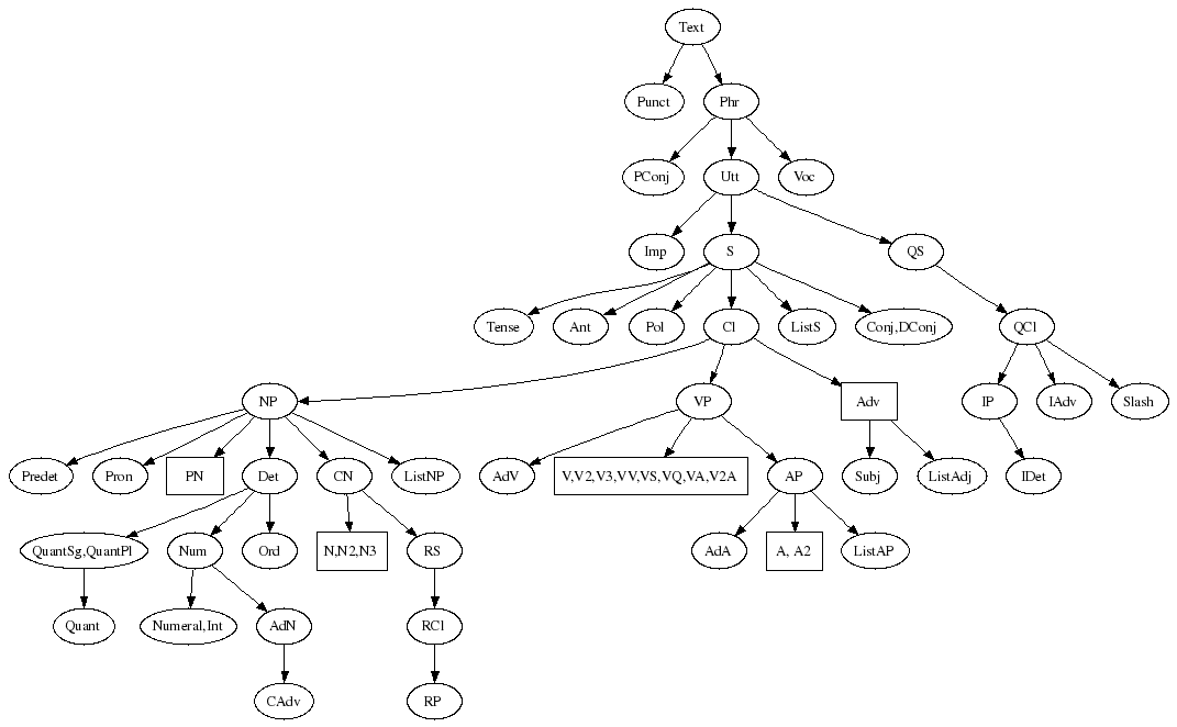
A hierarchic view

The chart below shows the categories in a hierarchical top-down order. The edges do not define the complete dependency structure; if they did, the graph would have many many more edges, and also many cycles. The precise meaning of a directed edge from C to D is: there is a constructor of C that takes D as an argument. What the constructors exactly are, and what other arguments they take, is described by separate tables for each category.

The rectangular boxes mark open lexical categories, which have constructors also in the Paradigms modules.

Explanations

Category Explanation Example
A one-place adjective warm
A2 two-place adjective divisible
AP adjectival phrase very warm
AdA adjective-modifying adverb very
AdN numeral-modifying adverb more than
AdV adverb directly attached to verb always
Adv verb-phrase-modifying adverb in the house
Ant anteriority simultaneous, anterior
CAdv comparative adverb more
CN common noun (without determiner) red house
Cl declarative clause, with all tenses she looks at this
Comp complement of copula, such as AP very warm
Conj conjunction and
DConj distributed conjunction both - and
Det determiner phrase those seven
Digits cardinal or ordinal in digits 1,000/1,000th
IAdv interrogative adverb why
IComp interrogative complement of copula where
IDet interrogative determiner which
IP interrogative pronoun who
Imp imperative look at this
N common noun house
N2 relational noun son
N3 three-place relational noun connection
NP noun phrase (subject or object) the red house
Num cardinal number (used with QuantPl) seven
Numeral cardinal or ordinal in words five/fifth
Ord ordinal number (used in Det) seventh
PConj phrase-beginning conjunction therefore
PN proper name Paris
Phr phrase in a text but be quiet please
Pol polarity positive, negative
Predet predeterminer (prefixed Quant) all
Prep preposition, or just case in
Pron personal pronoun she
QCl question clause, with all tenses why does she walk
QS question where did she live
Quant quantifier ('nucleus' of Det) this/these
RCl relative clause, with all tenses in which she lives
RP relative pronoun in which
RS relative in which she lived
S declarative sentence she lived here
SC embedded sentence or question that it rains
Slash clause missing NP (S/NP in GPSG) she looks at
Subj subjunction if
Tense tense present, past, future
Text text consisting of several phrases He is here. Why?
Utt sentence, question, word... be quiet
V one-place verb sleep
V2 two-place verb love
V2A verb with NP and AP complement paint
V3 three-place verb show
VA adjective-complement verb look
VP verb phrase is very warm
VQ question-complement verb ask
VS sentence-complement verb claim
VV verb-phrase-complement verb want
Voc vocative or "please" my darling

Syntax Rules and Structural Words

Source 1: http://www.cs.chalmers.se/~aarne/GF/lib/resource/api/Constructors.gf

Source 2: http://www.cs.chalmers.se/~aarne/GF/lib/resource/abstract/Structural.gf

A - one-place adjective

Lexical category, constructors given in lexical paradigms.

A2 - two-place adjective

Lexical category, constructors given in lexical paradigms.

AP - adjectival phrase

Function Type Example
mkAP A -> AP old
mkAP A -> NP -> AP older than John
mkAP A2 -> NP -> AP married to her
mkAP A2 -> AP married to myself
mkAP AP -> S -> AP probable that John walks
mkAP AP -> QS -> AP uncertain if John walks
mkAP AP -> VP -> AP ready to go
mkAP AdA -> A -> AP very old
mkAP AdA -> AP -> AP very very old
mkAP Conj -> AP -> AP -> AP old and big
mkAP Conj -> ListAP -> AP old, big, and warm
mkAP DConj -> AP -> AP -> AP either old or big
mkAP DConj -> ListAP -> AP either old, big, or warm

AdA - adjective-modifying adverb

Function Type Example
almost_AdA AdA -
quite_Adv AdA -
so_AdA AdA -
too_AdA AdA -
very_AdA AdA -

AdN - numeral-modifying adverb

Function Type Example
almost_AdN AdN -
mkAdN CAdv -> AdN more than

AdV - adverb directly attached to verb

Function Type Example
always_AdV AdV -

Adv - verb-phrase-modifying adverb

Function Type Example
everywhere_Adv Adv -
here7from_Adv Adv -
here7to_Adv Adv -
here_Adv Adv -
mkAdv A -> Adv warmly
mkAdv Prep -> NP -> Adv with John
mkAdv Subj -> S -> Adv when John walks
mkAdv CAdv -> A -> NP -> Adv more warmly than John
mkAdv CAdv -> A -> S -> Adv more warmly than John walks
mkAdv AdA -> Adv -> Adv very warmly
mkAdv Conj -> Adv -> Adv -> Adv here and now
mkAdv Conj -> ListAdv -> Adv with John, here and now
mkAdv DConj -> Adv -> Adv -> Adv either here or now
mkAdv DConj -> ListAdv -> Adv either here, now, or with John
somewhere_Adv Adv -
there7from_Adv Adv -
there7to_Adv Adv -
there_Adv Adv -

Ant - anteriority

Function Type Example
anteriorAnt Ant (John has walked) --# notpresent
simultaneousAnt Ant (John walks) [default]

CAdv - comparative adverb

Function Type Example
less_CAdv CAdv -
more_CAdv CAdv -

CN - common noun (without determiner)

Function Type Example
mkCN N -> CN house
mkCN N2 -> NP -> CN mother of John
mkCN N3 -> NP -> NP -> CN distance from this city to Paris
mkCN N2 -> CN son
mkCN N3 -> CN flight
mkCN A -> N -> CN big house
mkCN A -> CN -> CN big blue house
mkCN AP -> N -> CN very big house
mkCN AP -> CN -> CN very big blue house
mkCN N -> RS -> CN house that John loves
mkCN CN -> RS -> CN big house that John loves
mkCN N -> Adv -> CN house in the city
mkCN CN -> Adv -> CN big house in the city
mkCN CN -> S -> CN rule that John walks
mkCN CN -> QS -> CN question if John walks
mkCN CN -> VP -> CN reason to walk
mkCN N -> NP -> CN king John
mkCN CN -> NP -> CN old king John

Cl - declarative clause, with all tenses

Function Type Example
genericCl VP -> Cl one walks
mkCl NP -> V -> Cl John walks
mkCl NP -> V2 -> NP -> Cl John loves her
mkCl NP -> V3 -> NP -> NP -> Cl John sends it to her
mkCl NP -> VV -> VP -> Cl John wants to walk
mkCl NP -> VS -> S -> Cl John says that it is good
mkCl NP -> VQ -> QS -> Cl John wonders if it is good
mkCl NP -> VA -> AP -> Cl John becomes old
mkCl NP -> V2A -> NP -> AP -> Cl John paints it red
mkCl NP -> A -> Cl John is old
mkCl NP -> A -> NP -> Cl John is older than her
mkCl NP -> A2 -> NP -> Cl John is married to her
mkCl NP -> AP -> Cl John is very old
mkCl NP -> N -> Cl John is a man
mkCl NP -> CN -> Cl John is an old man
mkCl NP -> NP -> Cl John is the man
mkCl NP -> Adv -> Cl John is here
mkCl NP -> VP -> Cl John walks here
mkCl V -> Cl it rains
mkCl VP -> Cl it is raining
mkCl N -> Cl there is a house
mkCl CN -> Cl there is an old houses
mkCl NP -> Cl there are five houses
mkCl NP -> RS -> Cl it is John that walks
mkCl Adv -> S -> Cl it is here John walks

Comp - complement of copula, such as AP

Lexical category, constructors given in lexical paradigms.

Conj - conjunction

Function Type Example
and_Conj Conj -
or_Conj Conj -

DConj - distributed conjunction

Function Type Example
both7and_DConj DConj -
either7or_DConj DConj -

Det - determiner phrase

Function Type Example
defPlDet Det the (houses)
defSgDet Det the (house)
every_Det Det -
few_Det Det -
indefPlDet Det (houses)
indefSgDet Det a (house)
many_Det Det -
mkDet QuantSg -> Det this
mkDet QuantSg -> (Ord) -> Det this first
mkDet QuantPl -> Det these
mkDet QuantPl -> (Num) -> (Ord) -> Det these five best
mkDet Quant -> Det this
mkDet Quant -> Num -> Det these five
mkDet Num -> Det almost twenty
mkDet Numeral -> Det five
mkDet Digits -> Det 51
mkDet Pron -> Det my
much_Det Det -
somePl_Det Det -
someSg_Det Det -

Digits - cardinal or ordinal in digits

Function Type Example
n1000_Digits Digits 1,000
n100_Digits Digits 100
n10_Digits Digits 10
n1_Digits Digits 1
n20_Digits Digits 20
n2_Digits Digits 2
n3_Digits Digits 3
n4_Digits Digits 4
n5_Digits Digits 5
n6_Digits Digits 6
n7_Digits Digits 7
n8_Digits Digits 8
n9_Digits Digits 9

IAdv - interrogative adverb

Function Type Example
how_IAdv IAdv -
mkIAdv Prep -> IP -> IAdv in which city
when_IAdv IAdv -
where_IAdv IAdv -
why_IAdv IAdv -

IComp - interrogative complement of copula

Lexical category, constructors given in lexical paradigms.

IDet - interrogative determiner

Function Type Example
how8many_IDet IDet -
whichPl_IDet IDet -
whichSg_IDet IDet -

IP - interrogative pronoun

Function Type Example
mkIP IDet -> N -> IP which city
mkIP IDet -> (Num) -> (Ord) -> CN -> IP which five best cities
mkIP IP -> Adv -> IP who in Paris
whatPl_IP IP -
whatSg_IP IP -
whoPl_IP IP -
whoSg_IP IP -

Imp - imperative

Function Type Example
mkImp V -> Imp go
mkImp V2 -> NP -> Imp take it
mkImp VP -> Imp go there now

ImpForm

Function Type Example
pluralImpForm ImpForm (help yourselves)
politeImpForm ImpForm (help yourself) (polite singular)
singularImpForm ImpForm (help yourself) [default]

ListAP

Function Type Example
mkListAP AP -> AP -> ListAP old, big
mkListAP AP -> ListAP -> ListAP old, big, warm

ListAdv

Function Type Example
mkListAdv Adv -> Adv -> ListAdv here, now
mkListAdv Adv -> ListAdv -> ListAdv to me, here, now

ListNP

Function Type Example
mkListNP NP -> NP -> ListNP John, I
mkListNP NP -> ListNP -> ListNP John, I, that

ListS

Function Type Example
mkListS S -> S -> ListS he walks, I run
mkListS S -> ListS -> ListS John walks, I run, you sleep

N - common noun

Lexical category, constructors given in lexical paradigms.

N2 - relational noun

Lexical category, constructors given in lexical paradigms.

N3 - three-place relational noun

Lexical category, constructors given in lexical paradigms.

NP - noun phrase (subject or object)

Function Type Example
everybody_NP NP -
everything_NP NP -
mkNP Det -> N -> NP the first man
mkNP Det -> CN -> NP the first old man
mkNP QuantSg -> N -> NP this man
mkNP QuantSg -> CN -> NP this old man
mkNP QuantPl -> N -> NP these men
mkNP QuantPl -> CN -> NP these old men
mkNP Numeral -> N -> NP twenty men
mkNP Numeral -> CN -> NP twenty old men
mkNP Digits -> N -> NP 45 men
mkNP Digits -> CN -> NP 45 old men
mkNP Num -> N -> NP almost twenty men
mkNP Num -> CN -> NP almost twenty old men
mkNP Pron -> N -> NP my man
mkNP Pron -> CN -> NP my old man
mkNP PN -> NP John
mkNP Pron -> NP he
mkNP Predet -> NP -> NP only John
mkNP NP -> V2 -> NP John killed
mkNP NP -> Adv -> NP John in Paris
mkNP Conj -> NP -> NP -> NP John and I
mkNP Conj -> ListNP -> NP John, I, and that
mkNP DConj -> NP -> NP -> NP either John or I
mkNP DConj -> ListNP -> NP either John, I, or that
somebody_NP NP -
something_NP NP -
that_NP NP -
these_NP NP -
this_NP NP -
those_NP NP -

Num - cardinal number (used with QuantPl)

Function Type Example
mkNum Numeral -> Num twenty
mkNum Digits -> Num 51
mkNum AdN -> Num -> Num almost ten

Numeral - cardinal or ordinal in words

Function Type Example
n1000_Numeral Numeral thousand
n100_Numeral Numeral hundred
n10_Numeral Numeral ten
n1_Numeral Numeral one
n20_Numeral Numeral twenty
n2_Numeral Numeral two
n3_Numeral Numeral three
n4_Numeral Numeral four
n5_Numeral Numeral five
n6_Numeral Numeral six
n7_Numeral Numeral seven
n8_Numeral Numeral eight
n9_Numeral Numeral nine

Ord - ordinal number (used in Det)

Function Type Example
mkOrd Numeral -> Ord twentieth
mkOrd Digits -> Ord 51st
mkOrd A -> Ord best

PConj - phrase-beginning conjunction

Function Type Example
but_PConj PConj -
mkPConj Conj -> PConj and
otherwise_PConj PConj -
therefore_PConj PConj -

PN - proper name

Lexical category, constructors given in lexical paradigms.

Phr - phrase in a text

Function Type Example
mkPhr Utt -> Phr why
mkPhr (PConj) -> Utt -> (Voc) -> Phr but why John
mkPhr S -> Phr John walked
mkPhr Cl -> Phr John walks
mkPhr QS -> Phr did John walk
mkPhr Imp -> Phr walk
no_Phr Phr -
yes_Phr Phr -

Pol - polarity

Function Type Example
negativePol Pol (John doesn't walk)
positivePol Pol (John walks) [default]

Predet - predeterminer (prefixed Quant)

Function Type Example
all_Predet Predet -
most_Predet Predet -
only_Predet Predet -

Prep - preposition, or just case

Function Type Example
above_Prep Prep -
after_Prep Prep -
before_Prep Prep -
behind_Prep Prep -
between_Prep Prep -
by8agent_Prep Prep -
by8means_Prep Prep -
during_Prep Prep -
for_Prep Prep -
from_Prep Prep -
in8front_Prep Prep -
in_Prep Prep -
on_Prep Prep -
part_Prep Prep -
possess_Prep Prep -
through_Prep Prep -
to_Prep Prep -
under_Prep Prep -
with_Prep Prep -
without_Prep Prep -

Pron - personal pronoun

Function Type Example
he_Pron Pron -
i_Pron Pron -
it_Pron Pron -
she_Pron Pron -
they_Pron Pron -
we_Pron Pron -
youPl_Pron Pron -
youPol_Pron Pron -
youSg_Pron Pron -

Punct

Function Type Example
exclMarkPunct Punct !
fullStopPunct Punct .
questMarkPunct Punct ?

QCl - question clause, with all tenses

Function Type Example
mkQCl Cl -> QCl does John walk
mkQCl IP -> VP -> QCl who walks
mkQCl IP -> NP -> V2 -> QCl whom does John love
mkQCl IP -> Slash -> QCl whom does John love today
mkQCl IAdv -> Cl -> QCl why does John walk
mkQCl Prep -> IP -> Cl -> QCl with who does John walk
mkQCl IAdv -> NP -> QCl where is John
mkQCl IP -> QCl what is there

QS - question

Function Type Example
mkQS QCl -> QS who walks
mkQS (Tense) -> (Ant) -> (Pol) -> QCl -> QS who wouldn't have walked
mkQS Cl -> QS does John walk

Quant - quantifier ('nucleus' of Det)

Function Type Example
defQuant Quant the
indefQuant Quant a
that_Quant Quant -
this_Quant Quant -

QuantPl

Function Type Example
a_QuantPl QuantPl (indefinite plural)
mkQuantPl Quant -> QuantPl these
the_QuantPl QuantPl the
these_QuantPl QuantPl these
those_QuantPl QuantPl those

QuantSg

Function Type Example
a_QuantSg QuantSg a
massQuant QuantSg (mass terms)
mkQuantSg Quant -> QuantSg this
that_QuantSg QuantSg that
the_QuantSg QuantSg the
this_QuantSg QuantSg this

RCl - relative clause, with all tenses

Function Type Example
mkRCl RP -> VP -> RCl that walk
mkRCl RP -> NP -> V2 -> RCl which John loves
mkRCl RP -> Slash -> RCl which John loves today
mkRCl Cl -> RCl such that John loves her

RP - relative pronoun

Function Type Example
mkRP Prep -> NP -> RP -> RP all the houses in which
which_RP RP which

RS - relative

Function Type Example
mkRS RCl -> RS that walk
mkRS (Tense) -> (Ant) -> (Pol) -> RCl -> RS that wouldn't have walked

S - declarative sentence

Function Type Example
mkS Cl -> S John walks
mkS (Tense) -> (Ant) -> (Pol) -> Cl -> S John wouldn't have walked
mkS Conj -> S -> S -> S John walks and I run
mkS Conj -> ListS -> S John walks, I run and you sleep
mkS DConj -> S -> S -> S either John walk or I run
mkS DConj -> ListS -> S either John walks, I run or you sleep
mkS Adv -> S -> S today, John walks

SC - embedded sentence or question

Lexical category, constructors given in lexical paradigms.

Slash - clause missing NP (S/NP in GPSG)

Function Type Example
mkSlash NP -> V2 -> Slash (whom) John loves
mkSlash NP -> VV -> V2 -> Slash (whom) John wants to see
mkSlash Cl -> Prep -> Slash (with whom) John walks
mkSlash Slash -> Adv -> Slash (whom) John loves today

Subj - subjunction

Function Type Example
although_Subj Subj -
because_Subj Subj -
if_Subj Subj -
when_Subj Subj -

Tense - tense

Function Type Example
conditionalTense Tense (John would walk) --# notpresent
futureTense Tense (John will walk) --# notpresent
pastTense Tense (John walked) --# notpresent
presentTense Tense (John walks) [default]

Text - text consisting of several phrases

Function Type Example
emptyText Text (empty text)
mkText Phr -> Text But John walks.
mkText Phr -> (Punct) -> (Text) -> Text John walks? Yes.
mkText Utt -> Text John.
mkText S -> Text John walked.
mkText Cl -> Text John walks.
mkText QS -> Text Did John walk?
mkText Imp -> Text Walk!
mkText Text -> Text -> Text Where? When? Here. Now!

Utt - sentence, question, word...

Function Type Example
lets_Utt VP -> Utt let's walk
mkUtt S -> Utt John walked
mkUtt Cl -> Utt John walks
mkUtt QS -> Utt did John walk
mkUtt Imp -> Utt love yourself
mkUtt (ImpForm) -> (Pol) -> Imp -> Utt don't love yourselves
mkUtt IP -> Utt who
mkUtt IAdv -> Utt why
mkUtt NP -> Utt John
mkUtt Adv -> Utt here
mkUtt VP -> Utt to walk

V - one-place verb

Lexical category, constructors given in lexical paradigms.

V2 - two-place verb

Lexical category, constructors given in lexical paradigms.

V2A - verb with NP and AP complement

Lexical category, constructors given in lexical paradigms.

V3 - three-place verb

Lexical category, constructors given in lexical paradigms.

VA - adjective-complement verb

Lexical category, constructors given in lexical paradigms.

VP - verb phrase

Function Type Example
mkVP V -> VP walk
mkVP V2 -> NP -> VP love her
mkVP V3 -> NP -> NP -> VP send it to her
mkVP VV -> VP -> VP want to walk
mkVP VS -> S -> VP know that she walks
mkVP VQ -> QS -> VP ask if she walks
mkVP VA -> AP -> VP become old
mkVP V2A -> NP -> AP -> VP paint it red
mkVP A -> VP be warm
mkVP AP -> VP be very warm
mkVP A -> NP -> VP be older than her
mkVP A2 -> NP -> VP be married to her
mkVP N -> VP be a man
mkVP CN -> VP be an old man
mkVP NP -> VP be the man
mkVP Adv -> VP be here
mkVP VP -> Adv -> VP sleep here
mkVP AdV -> VP -> VP always sleep
passiveVP V2 -> VP be loved
passiveVP V2 -> NP -> VP be loved by her
progressiveVP VP -> VP be sleeping
reflexiveVP V2 -> VP love itself

VQ - question-complement verb

Lexical category, constructors given in lexical paradigms.

VS - sentence-complement verb

Lexical category, constructors given in lexical paradigms.

VV - verb-phrase-complement verb

Function Type Example
can8know_VV VV -
can_VV VV -
must_VV VV -
want_VV VV -

Voc - vocative or "please"

Function Type Example
mkVoc NP -> Voc John
please_Voc Voc -

Lexical Paradigms

Paradigms for Danish

source http://www.cs.chalmers.se/~aarne/GF/lib/resource/danish/ParadigmsDan.gf

Function Type
Gender Type
utrum Gender
neutrum Gender
Number Type
singular Number
plural Number
Case Type
nominative Case
genitive Case
mkPrep Str -> Prep
noPrep Prep
mkN (bil : Str) -> N
mkN (hus : Str) -> Gender -> N
mkN (bil,bilen : Str) -> N
mkN (bil,bilen,biler : Str) -> N
mkN (dreng,drengen,drenge,drengene : Str) -> N
mkN2 N -> Prep -> N2
regN2 Str -> Gender -> N2
mkN3 N -> Prep -> Prep -> N3
mkPN Str -> PN
mkPN Str -> Gender -> PN
mkPN N -> PN
mkA (fin : Str) -> A
mkA (fin,fint : Str) -> A
mkA (galen,galet,galne : Str) -> A
mkA (stor,stort,store,storre,storst : Str) -> A
mkA A -> A
mkA2 A -> Prep -> A2
mkAdv Str -> Adv
mkAdV Str -> AdV
mkAdA Str -> AdA
mkV (snakke : Str) -> V
mkV (leve,levde : Str) -> V
mkV (drikke, drakk, drukket : Str) -> V
mkV (spise,spiser,spises,spiste,spist,spis : Str) -> V
mkV V -> Str -> V
vaereV V -> V
depV V -> V
reflV V -> V
mkV2 Str -> V2
mkV2 V -> V2
mkV2 V -> Prep -> V2
mkV3 V -> Prep -> Prep -> V3
dirV3 V -> Prep -> V3
dirdirV3 V -> V3
mkV0 V -> V0
mkVS V -> VS
mkV2S V -> Prep -> V2S
mkVV V -> VV
mkV2V V -> Prep -> Prep -> V2V
mkVA V -> VA
mkV2A V -> Prep -> V2A
mkVQ V -> VQ
mkV2Q V -> Prep -> V2Q
mkAS A -> AS
mkA2S A -> Prep -> A2S
mkAV A -> AV
mkA2V A -> Prep -> A2V

Paradigms for English

source http://www.cs.chalmers.se/~aarne/GF/lib/resource/english/ParadigmsEng.gf

Function Type
Gender Type
human Gender
nonhuman Gender
masculine Gender
Number Type
singular Number
plural Number
Case Type
nominative Case
genitive Case
mkN (flash : Str) -> N
mkN (man,men : Str) -> N
mkN (man,men,man's,men's : Str) -> N
mkN Str -> N -> N
mkN2 N -> Prep -> N2
regN2 Str -> N2
mkN3 N -> Prep -> Prep -> N3
mkPN Str -> PN
mkPN N -> PN
mkA (happy : Str) -> A
mkA (fat,fatter : Str) -> A
mkA (good,better,best,well : Str) -> A
compoundA A -> A
mkA2 A -> Prep -> A2
mkAdv Str -> Adv
mkAdV Str -> AdV
mkAdA Str -> AdA
mkPrep Str -> Prep
noPrep Prep
mkV (cry : Str) -> V
mkV (stop, stopped : Str) -> V
mkV (drink, drank, drunk : Str) -> V
mkV (run, ran, run, running : Str) -> V
mkV (go, goes, went, gone, going : Str) -> V
partV V -> Str -> V
reflV V -> V
mkV2 V -> Prep -> V2
mkV2 V -> V2
mkV3 V -> Prep -> Prep -> V3
dirV3 V -> Prep -> V3
dirdirV3 V -> V3
mkV0 V -> V0
mkVS V -> VS
mkV2S V -> Prep -> V2S
mkVV V -> VV
mkV2V V -> Prep -> Prep -> V2V
mkVA V -> VA
mkV2A V -> Prep -> V2A
mkVQ V -> VQ
mkV2Q V -> Prep -> V2Q
mkAS A -> AS
mkA2S A -> Prep -> A2S
mkAV A -> AV
mkA2V A -> Prep -> A2V

Paradigms for Finnish

source http://www.cs.chalmers.se/~aarne/GF/lib/resource/finnish/ParadigmsFin.gf

Function Type
Number Type
singular Number
plural Number
Case Type
nominative Case
genitive Case
partitive Case
translative Case
inessive Case
elative Case
illative Case
adessive Case
ablative Case
allative Case
prePrep Case -> Str -> Prep
postPrep Case -> Str -> Prep
postGenPrep Str -> Prep
casePrep Case -> Prep
mkN (talo : Str) -> N
mkN (savi,savia : Str) -> N
mkN (vesi,veden,vesiä : Str) -> N
mkN (olo,oln,olona,oloa,oloon,oloina,oloissa,olojen,oloja,oloihin : Str) -> N
sgpartN (meri : N) -> (merta : Str) -> N
nMeri (meri : Str) -> N
nKukko (kukko,kukon,kukkoja : Str) -> N
nTalo (talo : Str) -> N
nLukko (lukko : Str) -> N
nArpi (arpi : Str) -> N
nSylki (sylki : Str) -> N
nLinux (linuxia : Str) -> N
nPeruna (peruna : Str) -> N
nRae (rae, rakeena : Str) -> N
nSusi (susi,suden,sutta : Str) -> N
nPuu (puu : Str) -> N
nSuo (suo : Str) -> N
nNainen (naista : Str) -> N
nTilaus (tilaus,tilauksena : Str) -> N
nKulaus (kulaus : Str) -> N
nNauris (naurista : Str) -> N
compN Str -> N -> N
mkN2 N -> N2 = genN2
mkN2 N -> Prep -> N2 = mmkN2
mkN3 N -> Prep -> Prep -> N3
mkPN Str -> PN
mkPN N -> PN
mkA Str -> A
mkA N -> A
mkA N -> (kivempaa,kivinta : Str) -> A
mkA2 A -> Prep -> A2
mkV (soutaa : Str) -> V
mkV (soutaa,souti : Str) -> V
mkV (soutaa,soudan,souti : Str) -> V
mkV (tulla,tulee,tulen,tulevat,tulkaa,tullaan,tuli,tulin,tulisi,tullut,tultu,tullun : Str) -> V
mkV V -> Case -> V
vValua (valua : Str) -> V
vKattaa (kattaa, katan : Str) -> V
vOstaa (ostaa : Str) -> V
vNousta (nousta, nousen : Str) -> V
vTuoda (tuoda : Str) -> V
caseV Case -> V -> V
vOlla V
mkV2 Str -> V2
mkV2 V -> V2
mkV2 V -> Case -> V2
mkV2 V -> Prep -> V2
mkV3 V -> Prep -> Prep -> V3
dirV3 V -> Case -> V3
dirdirV3 V -> V3
mkV0 V -> V0
mkVS V -> VS
mkV2S V -> Prep -> V2S
mkVV V -> VV
mkV2V V -> Prep -> V2V
mkVA V -> Prep -> VA
mkV2A V -> Prep -> Prep -> V2A
mkVQ V -> VQ
mkV2Q V -> Prep -> V2Q
mkAS A -> AS
mkA2S A -> Prep -> A2S
mkAV A -> AV
mkA2V A -> Prep -> A2V

Paradigms for French

source http://www.cs.chalmers.se/~aarne/GF/lib/resource/french/ParadigmsFre.gf

Function Type
Gender Type
masculine Gender
feminine Gender
Number Type
singular Number
plural Number
accusative Prep
genitive Prep
dative Prep
mkPrep Str -> Prep
mkN (cheval : Str) -> N
mkN (foie : Str) -> Gender -> N
mkN (oeil,yeux : Str) -> Gender -> N
mkN N -> Str -> N
mkN2 N -> Prep -> N2
deN2 N -> N2
aN2 N -> N2
mkN3 N -> Prep -> Prep -> N3
mkPN Str -> PN
mkPN Str -> Gender -> PN
mkA (cher : Str) -> A
mkA (sec,seche : Str) -> A
mkA (banal,banale,banaux,banalement : Str) -> A
mkA A -> A -> A
prefixA A -> A
mkA2 A -> Prep -> A2
mkAdv Str -> Adv
mkAdV Str -> AdV
mkAdA Str -> AdA
mkV (finir : Str) -> V
mkV (jeter,jette,jettera : Str) -> V
mkV V2 -> V
etreV V -> V
reflV V -> V
mkV2 V -> V2 = dirV2
mkV2 V -> Prep -> V2 = mmkV2
mkV3 V -> V3
mkV3 V -> Prep -> V3
mkV3 V -> Prep -> Prep -> V3
mkV0 V -> V0
mkVS V -> VS
mkV2S V -> Prep -> V2S
mkVV V -> VV
deVV V -> VV
aVV V -> VV
mkV2V V -> Prep -> Prep -> V2V
mkVA V -> VA
mkV2A V -> Prep -> Prep -> V2A
mkVQ V -> VQ
mkV2Q V -> Prep -> V2Q
mkAS A -> AS
mkA2S A -> Prep -> A2S
mkAV A -> Prep -> AV
mkA2V A -> Prep -> Prep -> A2V

Paradigms for German

source http://www.cs.chalmers.se/~aarne/GF/lib/resource/german/ParadigmsGer.gf

Function Type
Gender Type
masculine Gender
feminine Gender
neuter Gender
Case Type
nominative Case
accusative Case
dative Case
genitive Case
Number Type
singular Number
plural Number
mkN (Stufe : Str) -> N
mkN (Bild,Bilder : Str) -> Gender -> N
mkN (x1,_,_,_,_,x6 : Str) -> Gender -> N
mkN2 Str -> N2
mkN2 N -> N2
mkN2 N -> Prep -> N2
mkN3 N -> Prep -> Prep -> N3
mkPN Str -> PN
mkPN (nom,gen : Str) -> PN
mkPN (nom,acc,dat,gen : Str) -> PN
mkA Str -> A
mkA (gut,besser,beste : Str) -> A
invarA Str -> A
mkA2 A -> Prep -> A2
mkAdv Str -> Adv
mkPrep Str -> Case -> Prep
accPrep Prep
datPrep Prep
genPrep Prep
von_Prep Prep
zu_Prep Prep
mkV (führen : Str) -> V
mkV (sehen,sieht,sah,sähe,gesehen : Str) -> V
mkV (geben, gibt, gib, gab, gäbe, gegeben : Str) -> V
mkV Str -> V -> V
no_geV V -> V
seinV V -> V
habenV V -> V
reflV V -> Case -> V
mkV2 V -> Prep -> V2
mkV2 V -> V2
mkV2 V -> Case -> V2
mkV3 V -> Prep -> Prep -> V3
dirV3 V -> Prep -> V3
accdatV3 V -> V3
mkV0 V -> V0
mkVS V -> VS
mkV2S V -> Prep -> V2S
mkVV V -> VV
mkV2V V -> Prep -> V2V
mkVA V -> VA
mkV2A V -> Prep -> V2A
mkVQ V -> VQ
mkV2Q V -> Prep -> V2Q
mkAS A -> AS
mkA2S A -> Prep -> A2S
mkAV A -> AV
mkA2V A -> Prep -> A2V

Paradigms for Italian

source http://www.cs.chalmers.se/~aarne/GF/lib/resource/italian/ParadigmsIta.gf

Function Type
Gender Type
masculine Gender
feminine Gender
Number Type
singular Number
plural Number
--Prep Type
accusative Prep
genitive Prep
dative Prep
mkPrep Str -> Prep
mkN (cane : Str) -> N
mkN (carne : Str) -> Gender -> N
mkN (uomo,uomini : Str) -> Gender -> N
mkN N -> Str -> N
mkN2 Str -> N2
mkN2 N -> Prep -> N2
mkN3 N -> Prep -> Prep -> N3
mkPN Str -> PN
mkPN Str -> Gender -> PN
mkA (bianco : Str) -> A
mkA (solo,sola,soli,sole,solamente : Str) -> A
mkA A -> A -> A
prefixA A -> A = prefA
mkA2 A -> Prep -> A2
mkAdv Str -> Adv
mkAdV Str -> AdV
mkAdA Str -> AdA
mkV Str -> V
mkV Verbo -> V
mkV (udire,odo,ode,udiamo,udiro,udii,udisti,udi,udirono,odi,udito : Str) -> V
essereV V -> V
reflV V -> V
mkV2 Str -> V2
mkV2 V -> V2
mkV2 V -> Prep -> V2
v2V V2 -> V
mkV3 V -> Prep -> Prep -> V3
dirV3 V -> Prep -> V3
dirdirV3 V -> V3
mkV0 V -> V0
mkVS V -> VS
mkV2S V -> Prep -> V2S
mkVV V -> VV
deVV V -> VV
aVV V -> VV
mkV2V V -> Prep -> Prep -> V2V
mkVA V -> VA
mkV2A V -> Prep -> Prep -> V2A
mkVQ V -> VQ
mkV2Q V -> Prep -> V2Q
mkAS A -> AS
mkA2S A -> Prep -> A2S
mkAV A -> Prep -> AV
mkA2V A -> Prep -> Prep -> A2V

Paradigms for Norwegian

source http://www.cs.chalmers.se/~aarne/GF/lib/resource/norwegian/ParadigmsNor.gf

Function Type
Gender Type
masculine Gender
feminine Gender
neutrum Gender
Number Type
singular Number
plural Number
Case Type
nominative Case
genitive Case
mkPrep Str -> Prep
noPrep Prep
mkN Str -> N
mkN Str -> Gender -> N
mkN (bil,bilen : Str) -> N
mkN (dreng,drengen,drenger,drengene : Str) -> N
mkN2 N -> Prep -> N2
regN2 Str -> Gender -> N2
mkN3 N -> Prep -> Prep -> N3
mkPN Str -> PN
mkPN Str -> Gender -> PN
mkPN N -> PN
mkA (fin : Str) -> A
mkA (fin,fint : Str) -> A
mkA (galen,galet,galne : Str) -> A
mkA (stor,stort,store,storre,storst : Str) -> A
mkA A -> A
mkA2 A -> Prep -> A2
mkAdv Str -> Adv
mkAdV Str -> AdV
mkAdA Str -> AdA
mkV (snakke : Str) -> V
mkV (leve,levde : Str) -> V
mkV (drikke, drakk, drukket : Str) -> V
mkV (spise,spiser,spises,spiste,spist,spis : Str) -> V
mkV V -> Str -> V
vaereV V -> V
depV V -> V
reflV V -> V
mkV2 Str -> V2
mkV2 V -> V2
mkV2 V -> Prep -> V2
mkV3 V -> Prep -> Prep -> V3
dirV3 V -> Prep -> V3
dirdirV3 V -> V3
mkV0 V -> V0
mkVS V -> VS
mkV2S V -> Prep -> V2S
mkVV V -> VV
mkV2V V -> Prep -> Prep -> V2V
mkVA V -> VA
mkV2A V -> Prep -> V2A
mkVQ V -> VQ
mkV2Q V -> Prep -> V2Q
mkAS A -> AS
mkA2S A -> Prep -> A2S
mkAV A -> AV
mkA2V A -> Prep -> A2V

Paradigms for Russian

source http://www.cs.chalmers.se/~aarne/GF/lib/resource/russian/ParadigmsRus.gf

Function Type
Gender Type
masculine Gender
feminine Gender
neuter Gender
Case Type
nominative Case
genitive Case
dative Case
accusative Case
instructive Case
prepositional Case
Number Type
singular Number
plural Number
mkN (nomSg, genSg, datSg, accSg, instSg, preposSg, prepos2Sg,
regN Str -> N
nMashina Str -> N
nEdinica Str -> N
nZhenchina Str -> N
nNoga Str -> N
nMalyariya Str -> N
nTetya Str -> N
nBol Str -> N
nObezbolivauchee Str -> N
nProizvedenie Str -> N
nChislo Str -> Str -> N
nZhivotnoe Str -> N
nPepel Str -> N
nMalush Str -> N
nPotolok Str -> N
nStomatolog Str -> N
nAdres Str -> N
nTelefon Str -> N
nNol Str -> N
nUchitel Str -> N
nUroven Str -> N
nSlovar Str -> N
nMusej Str -> N
nDvorec Str -> N
nTovarish Str -> N
nMesjac Str -> N
nGrazhdanin Str -> N
nRebenok Str -> N
nPut Str -> N
nGospodin Str -> N
nDen Str -> N
nDrug Str -> N
nSyn Str -> N
nLes Str -> N
nMost Str -> N
mkFun N -> Prep -> N2
mkN2 N -> N2
mkN3 N -> Prep -> Prep -> N3
mkPN Str -> Gender -> Animacy -> PN
nounPN N -> PN
regA Str -> Str -> A
adjInvar Str -> A
AStaruyj Str -> Str -> A
AMalenkij Str -> Str -> A
AKhoroshij Str -> Str -> A
AMolodoj Str -> Str -> A
AKakoj_Nibud Str -> Str -> Str -> A
mkA2 A -> Str -> Case -> A2
mkAdv Str -> Adv
mkV Aspect -> (presentSgP1,presentSgP2,presentSgP3,
pastSgP1,imperative,infinitive Str) -> V
mkV2 V -> Str -> Case -> V2
mkV3 V -> Str -> Str -> Case -> Case -> V3
dirV2 V -> V2
tvDirDir V -> V3

Paradigms for Spanish

source http://www.cs.chalmers.se/~aarne/GF/lib/resource/spanish/ParadigmsSpa.gf

Function Type
Gender Type
masculine Gender
feminine Gender
Number Type
singular Number
plural Number
accusative Prep
genitive Prep
dative Prep
mkPrep Str -> Prep
mkN (luz : Str) -> N
mkN Str -> Gender -> N
mkN (baston,bastones : Str) -> Gender -> N
compN N -> Str -> N
mkN2 N -> Prep -> N2
deN2 N -> N2
aN2 N -> N2
mkN3 N -> Prep -> Prep -> N3
mkPN (Anna : Str) -> PN
mkPN (Pilar : Str) -> Gender -> PN
mkA (util : Str) -> A
mkA (solo,sola,solos,solas,solamente : Str) -> A
mkA (bueno : A) -> (mejor : A) -> A
prefixA A -> A
mkA2 A -> Prep -> A2
mkAdv Str -> Adv
mkAdV Str -> AdV
mkAdA Str -> AdA
mkV (pagar : Str) -> V
mkV (mostrar,muestro : Str) -> V
mkV Verbum -> V
reflV V -> V
special_ppV V -> Str -> V
mkV2 Str -> V2
mkV2 V -> V2
mkV2 V -> Prep -> V2
v2V V2 -> V
mkV3 V -> Prep -> Prep -> V3
dirV3 V -> Prep -> V3
dirdirV3 V -> V3
mkV0 V -> V0
mkVS V -> VS
mkV2S V -> Prep -> V2S
mkVV V -> VV
deVV V -> VV
aVV V -> VV
mkV2V V -> Prep -> Prep -> V2V
mkVA V -> VA
mkV2A V -> Prep -> Prep -> V2A
mkVQ V -> VQ
mkV2Q V -> Prep -> V2Q
mkAS A -> AS
mkA2S A -> Prep -> A2S
mkAV A -> Prep -> AV
mkA2V A -> Prep -> Prep -> A2V

Paradigms for Swedish

source http://www.cs.chalmers.se/~aarne/GF/lib/resource/swedish/ParadigmsSwe.gf

Function Type
Gender Type
utrum Gender
neutrum Gender
Number Type
singular Number
plural Number
Case Type
nominative Case
genitive Case
mkPrep Str -> Prep
noPrep Prep
mkN (apa : Str) -> N
mkN (lik : Str) -> Gender -> N
mkN (nyckel,nycklar : Str) -> N
mkN (museum,museet,museer,museerna : Str) -> N
mkN2 Str -> N2
mkN2 N -> Prep -> N2
mkN3 N -> Prep -> Prep -> N3
mkPN Str -> PN
mkPN Str -> Gender -> PN
mkPN (jesus,jesu : Str) -> Gender -> PN
mkA (billig : Str) -> A
mkA (bred,brett : Str) -> A
mkA (tung,tyngre,tyngst : Str) -> A
mkA (god,gott,goda,battre,bast : Str) -> A
mkA (liten,litet,lilla,sma,mindre,minst,minsta : Str) -> A
compoundA A -> A
mkA2 A -> Prep -> A2
mkAdv Str -> Adv
mkAdV Str -> AdV
mkAdA Str -> AdA
mkV (stämmer : Str) -> V
mkV (dricka,drack,druckit : Str) -> V
mkV (gå,går,gå,gick,gått,gången : Str) -> V
mkV V -> Str -> V
depV V -> V
reflV V -> V
mkV2 Str -> V2
mkV2 V -> V2
mkV2 V -> Prep -> V2
mkV3 Str -> V3
mkV3 V -> V3
mkV3 V -> Prep -> V3
mkV3 V -> Prep -> Prep -> V3
mkV0 V -> V0
mkVS V -> VS
mkV2S V -> Prep -> V2S
mkVV V -> VV
mkV2V V -> Prep -> Prep -> V2V
mkVA V -> VA
mkV2A V -> Prep -> V2A
mkVQ V -> VQ
mkV2Q V -> Prep -> V2Q
mkAS A -> AS
mkA2S A -> Prep -> A2S
mkAV A -> AV
mkA2V A -> Prep -> A2V

Browsing the libraries with GF commands

New: Browsing by syntax editor directly on the web.

All of the following assume

    cd $GF_LIB_PATH

To try out inflection paradigms:

    > i -path=alltenses:prelude -retain alltenses/ParadigmsGer.gfr
    > cc mkN "Farbe"

To try out overloaded syntax, test lexicon, and inflection paradigms:

    > i -path=alltenses:prelude -retain alltenses/TryGer.gfr
    > cc mkCl (mkNP this_QuantSg (mkN "Farbe")) (mkA "dunkel")

To look for a syntax tree in the overload API by parsing:

    > i -path=alltenses:prelude alltenses/OverLangEng.gfc
    > p -cat=S -overload "this grammar is too big"

To view linearizations in all languages by parsing from English:

    > i alltenses/langs.gfcm
    > p -cat=S -lang=LangEng "this grammar is too big" | tb

An Example of Usage

The standard way of building an application has the following modules.

An abstract syntax:

    abstract Music = {    
    cat 
      Kind, 
      Property ;
    fun 
      PropKind : Kind -> Property -> Kind ; 
      Song : Kind ;
      American : Property ;
    }

A domain lexicon interface:

    interface LexMusic = open Cat in {
    oper
      song_N : N ;
      american_A : A ;
    }

A functor on Syntax and the domain lexicon interface:

    incomplete concrete MusicI of Music = open Syntax, MusicLex in {
    lincat 
      Kind = CN ;
      Property = AP ;
    lin
      PropKind k p = mkCN p k ;
      Song = mkCN song_N ;
      American = mkAP american_A ;
    }

For each language, an instance of the domain lexicon:

    instance LexMusicGer of LexMusic = CatGer ** open ParadigmsGer in {    
    oper
      song_N = mkN "Lied" "Lieder" neuter ;
      american_A = mkA "amerikanisch" ;
    }

For each language, an instantiation of the functor:

    --# -path=.:present:prelude
  
    concrete MusicGer of Music = MusicI with
      (Syntax = SyntaxGer),
      (LexMusic = LexMusicGer) ;