Resource grammar writing HOWTO

Author: Aarne Ranta <aarne (at) cs.chalmers.se>
Last update: Mon Sep 22 14:28:01 2008



History

September 2008: updated for Version 1.5.

October 2007: updated for Version 1.2.

January 2006: first version.

The purpose of this document is to tell how to implement the GF resource grammar API for a new language. We will not cover how to use the resource grammar, nor how to change the API. But we will give some hints how to extend the API.

A manual for using the resource grammar is found in

www.cs.chalmers.se/Cs/Research/Language-technology/GF/lib/resource/doc/synopsis.html.

A tutorial on GF, also introducing the idea of resource grammars, is found in

www.cs.chalmers.se/Cs/Research/Language-technology/GF/doc/gf-tutorial.html.

This document concerns the API v. 1.5, while the current stable release is 1.4. You can find the code for the stable release in

www.cs.chalmers.se/Cs/Research/Language-technology/GF/lib/resource/

and the next release in

www.cs.chalmers.se/Cs/Research/Language-technology/GF/next-lib/src/

It is recommended to build new grammars to match the next release.

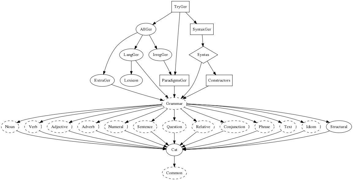
The resource grammar structure

The library is divided into a bunch of modules, whose dependencies are given in the following figure.

Modules of different kinds are distinguished as follows:

Put in another way:

The dashed ellipses form the main parts of the implementation, on which the resource grammar programmer has to work with. She also has to work on the Paradigms module. The rest of the modules can be produced mechanically from corresponding modules for other languages, by just changing the language codes appearing in their module headers.

The module structure is rather flat: most modules are direct parents of Grammar. The idea is that the implementors can concentrate on one linguistic aspect at a time, or also distribute the work among several authors. The module Cat defines the "glue" that ties the aspects together - a type system to which all the other modules conform, so that e.g. NP means the same thing in those modules that use NPs and those that constructs them.

Library API modules

For the user of the library, these modules are the most important ones. In a typical application, it is enough to open Paradigms and Syntax. The module Try combines these two, making it possible to experiment with combinations of syntactic and lexical constructors by using the cc command in the GF shell. Here are short explanations of each API module:

Phrase category modules

The immediate parents of Grammar will be called phrase category modules, since each of them concentrates on a particular phrase category (nouns, verbs, adjectives, sentences,...). A phrase category module tells how to construct phrases in that category. You will find out that all functions in any of these modules have the same value type (or maybe one of a small number of different types). Thus we have

Infrastructure modules

Expressions of each phrase category are constructed in the corresponding phrase category module. But their use takes mostly place in other modules. For instance, noun phrases, which are constructed in Noun, are used as arguments of functions of almost all other phrase category modules. How can we build all these modules independently of each other?

As usual in typeful programming, the only thing you need to know about an object you use is its type. When writing a linearization rule for a GF abstract syntax function, the only thing you need to know is the linearization types of its value and argument categories. To achieve the division of the resource grammar to several parallel phrase category modules, what we need is an underlying definition of the linearization types. This definition is given as the implementation of

Any resource grammar implementation has first to agree on how to implement Cat. Luckily enough, even this can be done incrementally: you can skip the lincat definition of a category and use the default {s : Str} until you need to change it to something else. In English, for instance, many categories do have this linearization type.

Lexical modules

What is lexical and what is syntactic is not as clearcut in GF as in some other grammar formalisms. Logically, lexical means atom, i.e. a fun with no arguments. Linguistically, one may add to this that the lin consists of only one token (or of a table whose values are single tokens). Even in the restricted lexicon included in the resource API, the latter rule is sometimes violated in some languages. For instance, Structural.both7and_DConj is an atom, but its linearization is two words e.g. both - and.

Another characterization of lexical is that lexical units can be added almost ad libitum, and they cannot be defined in terms of already given rules. The lexical modules of the resource API are thus more like samples than complete lists. There are two such modules:

The module Structural aims for completeness, and is likely to be extended in future releases of the resource. The module Lexicon gives a "random" list of words, which enables testing the syntax. It also provides a check list for morphology, since those words are likely to include most morphological patterns of the language.

In the case of Lexicon it may come out clearer than anywhere else in the API that it is impossible to give exact translation equivalents in different languages on the level of a resource grammar. This is no problem, since application grammars can use the resource in different ways for different languages.

Language-dependent syntax modules

In addition to the common API, there is room for language-dependent extensions of the resource. The top level of each languages looks as follows (with German as example):

    abstract AllGerAbs = Lang, ExtraGerAbs, IrregGerAbs

where ExtraGerAbs is a collection of syntactic structures specific to German, and IrregGerAbs is a dictionary of irregular words of German (at the moment, just verbs). Each of these language-specific grammars has the potential to grow into a full-scale grammar of the language. These grammar can also be used as libraries, but the possibility of using functors is lost.

To give a better overview of language-specific structures, modules like ExtraGerAbs are built from a language-independent module ExtraAbs by restricted inheritance:

    abstract ExtraGerAbs = Extra [f,g,...]

Thus any category and function in Extra may be shared by a subset of all languages. One can see this set-up as a matrix, which tells what Extra structures are implemented in what languages. For the common API in Grammar, the matrix is filled with 1's (everything is implemented in every language).

In a minimal resource grammar implementation, the language-dependent extensions are just empty modules, but it is good to provide them for the sake of uniformity.

The present-tense fragment

Some lines in the resource library are suffixed with the comment

    --# notpresent

which is used by a preprocessor to exclude those lines from a reduced version of the full resource. This present-tense-only version is useful for applications in most technical text, since they reduce the grammar size and compilation time. It can also be useful to exclude those lines in a first version of resource implementation. To compile a grammar with present-tense-only, use

    make Present

with resource/Makefile.

Phases of the work

Putting up a directory

Unless you are writing an instance of a parametrized implementation (Romance or Scandinavian), which will be covered later, the simplest way is to follow roughly the following procedure. Assume you are building a grammar for the German language. Here are the first steps, which we actually followed ourselves when building the German implementation of resource v. 1.0 at Ubuntu linux. We have slightly modified them to match resource v. 1.5 and GF v. 3.0.

  1. Create a sister directory for GF/lib/resource/english, named german.
             cd GF/lib/resource/
             mkdir german
             cd german
    

  2. Check out the [ISO 639 3-letter language code http://www.w3.org/WAI/ER/IG/ert/iso639.htm] for German: both Ger and Deu are given, and we pick Ger. (We use the 3-letter codes rather than the more common 2-letter codes, since they will suffice for many more languages!)

  3. Copy the *Eng.gf files from english german, and rename them:
             cp ../english/*Eng.gf .
             rename 's/Eng/Ger/' *Eng.gf
    
    If you don't have the rename command, you can use a bash script with mv.
  1. Change the Eng module references to Ger references in all files:
             sed -i 's/English/German/g' *Ger.gf
             sed -i 's/Eng/Ger/g' *Ger.gf
    
    The first line prevents changing the word English, which appears here and there in comments, to Gerlish. The sed command syntax may vary depending on your operating system.

  2. This may of course change unwanted occurrences of the string Eng - verify this by
             grep Ger *.gf
    
    But you will have to make lots of manual changes in all files anyway!

  3. Comment out the contents of these files:
             sed -i 's/^/--/' *Ger.gf
    
    This will give you a set of templates out of which the grammar will grow as you uncomment and modify the files rule by rule.

  4. In all .gf files, uncomment the module headers and brackets, leaving the module bodies commented. Unfortunately, there is no simple way to do this automatically (or to avoid commenting these lines in the previous step) - but uncommenting the first and the last lines will actually do the job for many of the files.

  5. Uncomment the contents of the main grammar file:
             sed -i 's/^--//' LangGer.gf
    

  6. Now you can open the grammar LangGer in GF:
             gf LangGer.gf
    
    You will get lots of warnings on missing rules, but the grammar will compile.

  7. At all the following steps you will now have a valid, but incomplete GF grammar. The GF command
             pg -missing
    
    tells you what exactly is missing.

Here is the module structure of LangGer. It has been simplified by leaving out the majority of the phrase category modules. Each of them has the same dependencies as VerbGer, whose complete dependencies are shown as an example.

Direction of work

The real work starts now. There are many ways to proceed, the most obvious ones being

The practical working direction is thus a saw-like motion between the morphological and top-level modules. Here is a possible course of the work that gives enough test data and enough general view at any point:

  1. Define Cat.N and the required parameter types in ResGer. As we define
        lincat N  = {s : Number => Case => Str ; g : Gender} ;
    
    we need the parameter types Number, Case, and Gender. The definition of Number in common/ParamX works for German, so we use it and just define Case and Gender in ResGer.

  2. Define some cases of mkN in ParadigmsGer. In this way you can already implement a huge amount of nouns correctly in LexiconGer. Actually just adding the worst-case instance of mkN (the one taking the most arguments) should suffice for every noun - but, since it is tedious to use, you might proceed to the next step before returning to morphology and defining the real work horse, mkN taking two forms and a gender.

  3. While doing this, you may want to test the resource independently. Do this by starting the GF shell in the resource directory, by the commands
        > i -retain german/ParadigmsGer
        > cc -table mkN "Kirche"
    

  4. Proceed to determiners and pronouns in NounGer (DetCN UsePron DetQuant NumSg DefArt IndefArt UseN) and StructuralGer (i_Pron this_Quant). You also need some categories and parameter types. At this point, it is maybe not possible to find out the final linearization types of CN, NP, Det, and Quant, but at least you should be able to correctly inflect noun phrases such as every airplane:
        > i german/LangGer.gf
        > l -table DetCN every_Det (UseN airplane_N)
      
        Nom: jeder Flugzeug
        Acc: jeden Flugzeug
        Dat: jedem Flugzeug
        Gen: jedes Flugzeugs
    

  5. Proceed to verbs: define CatGer.V, ResGer.VForm, and ParadigmsGer.mkV. You may choose to exclude notpresent cases at this point. But anyway, you will be able to inflect a good number of verbs in Lexicon, such as live_V (mkV "leben").

  6. Now you can soon form your first sentences: define VP and Cl in CatGer, VerbGer.UseV, and SentenceGer.PredVP. Even if you have excluded the tenses, you will be able to produce
        > i -preproc=./mkPresent german/LangGer.gf
        > l -table PredVP (UsePron i_Pron) (UseV live_V)
      
        Pres Simul Pos Main: ich lebe
        Pres Simul Pos Inv:  lebe ich
        Pres Simul Pos Sub:  ich lebe
        Pres Simul Neg Main: ich lebe nicht
        Pres Simul Neg Inv:  lebe ich nicht
        Pres Simul Neg Sub:  ich nicht lebe
    
    You should also be able to parse:
        > p -cat=Cl "ich lebe"
        PredVP (UsePron i_Pron) (UseV live_V)
    

  7. Transitive verbs (CatGer.V2 CatGer.VPSlash ParadigmsGer.mkV2 VerbGer.ComplSlash VerbGer.SlashV2a) are a natural next step, so that you can produce ich liebe dich ("I love you").

  8. Adjectives (CatGer.A ParadigmsGer.mkA NounGer.AdjCN AdjectiveGer.PositA) will force you to think about strong and weak declensions, so that you can correctly inflect mein neuer Wagen, dieser neue Wagen ("my new car, this new car").

  9. Once you have implemented the set (``Noun.DetCN Noun.AdjCN Verb.UseV Verb.ComplSlash Verb.SlashV2a Sentence.PredVP), you have overcome most of difficulties. You know roughly what parameters and dependences there are in your language, and you can now proceed very much in the order you please.

The develop-test cycle

The following develop-test cycle will be applied most of the time, both in the first steps described above and in later steps where you are more on your own.

  1. Select a phrase category module, e.g. NounGer, and uncomment some linearization rules (for instance, DetCN, as above).

  2. Write down some German examples of this rule, for instance translations of "the dog", "the house", "the big house", etc. Write these in all their different forms (two numbers and four cases).

  3. Think about the categories involved (CN, NP, N, Det) and the variations they have. Encode this in the lincats of CatGer. You may have to define some new parameter types in ResGer.

  4. To be able to test the construction, define some words you need to instantiate it in LexiconGer. You will also need some regular inflection patterns inParadigmsGer.

  5. Test by parsing, linearization, and random generation. In particular, linearization to a table should be used so that you see all forms produced; the treebank option preserves the tree
          > gr -cat=NP -number=20 | l -table -treebank
    

  6. Save some tree-linearization pairs for later regression testing. You can save a gold standard treebank and use the Unix diff command to compare later linearizations produced from the same list of trees. If you save the trees in a file trees, you can do as follows:
          > rf -file=trees -tree -lines | l -table -treebank | wf -file=treebank
    

  7. A file with trees testing all resource functions is included in the resource, entitled resource/exx-resource.gft. A treebank can be created from this by the Unix command
        % runghc Make.hs test langs=Ger
    

You are likely to run this cycle a few times for each linearization rule you implement, and some hundreds of times altogether. There are roughly 70 cats and 600 funs in Lang at the moment; 170 of the funs are outside the two lexicon modules).

Auxiliary modules

These auxuliary resource modules will be written by you.

These modules are language-independent and provided by the existing resource package.

An important decision is what rules to implement in terms of operations in ResGer. The golden rule of functional programming says:

This rule suggests that an operation should be created if it is to be used at least twice. At the same time, a sound principle of vicinity says:

From these two principles, we have derived the following practice:

This discipline is very different from the one followed in early versions of the library (up to 0.9). We then valued the principle of abstraction more than vicinity, creating layers of abstraction for almost everything. This led in practice to the duplication of almost all code on the lin and oper levels, and made the code hard to understand and maintain.

Morphology and lexicon

The paradigms needed to implement LexiconGer are defined in ParadigmsGer. This module provides high-level ways to define the linearization of lexical items, of categories N, A, V and their complement-taking variants.

For ease of use, the Paradigms modules follow a certain naming convention. Thus they for each lexical category, such as N, the overloaded functions, such as mkN, with the following cases:

For the complement-taking variants, such as V2, we provide

The golden rule for the design of paradigms is that

The discipline of data abstraction moreover requires that the user of the resource is not given access to parameter constructors, but only to constants that denote them. This gives the resource grammarian the freedom to change the underlying data representation if needed. It means that the ParadigmsGer module has to define constants for those parameter types and constructors that the application grammarian may need to use, e.g.

    oper 
      Case : Type ;
      nominative, accusative, genitive, dative : Case ;

These constants are defined in terms of parameter types and constructors in ResGer and MorphoGer, which modules are not visible to the application grammarian.

Lock fields

An important difference between MorphoGer and ParadigmsGer is that the former uses "raw" record types for word classes, whereas the latter used category symbols defined in CatGer. When these category symbols are used to denote record types in a resource modules, such as ParadigmsGer, a lock field is added to the record, so that categories with the same implementation are not confused with each other. (This is inspired by the newtype discipline in Haskell.) For instance, the lincats of adverbs and conjunctions are the same in CommonX (and therefore in CatGer, which inherits it):

    lincat Adv  = {s : Str} ;
    lincat Conj = {s : Str} ;

But when these category symbols are used to denote their linearization types in resource module, these definitions are translated to

    oper Adv  : Type = {s : Str  ; lock_Adv  : {}} ;
    oper Conj : Type = {s : Str} ; lock_Conj : {}} ;

In this way, the user of a resource grammar cannot confuse adverbs with conjunctions. In other words, the lock fields force the type checker to function as grammaticality checker.

When the resource grammar is opened in an application grammar, the lock fields are never seen (except possibly in type error messages), and the application grammarian should never write them herself. If she has to do this, it is a sign that the resource grammar is incomplete, and the proper way to proceed is to fix the resource grammar.

The resource grammarian has to provide the dummy lock field values in her hidden definitions of constants in Paradigms. For instance,

    mkAdv : Str -> Adv ;
    -- mkAdv s = {s = s ; lock_Adv = <>} ;

Lexicon construction

The lexicon belonging to LangGer consists of two modules:

The reason why MorphoGer has to be used in StructuralGer is that ParadigmsGer does not contain constructors for closed word classes such as pronouns and determiners. The reason why we recommend ParadigmsGer for building LexiconGer is that the coverage of the paradigms gets thereby tested and that the use of the paradigms in LexiconGer gives a good set of examples for those who want to build new lexica.

Lexicon extension

The irregularity lexicon

It is useful in most languages to provide a separate module of irregular verbs and other words which are difficult for a lexicographer to handle. There are usually a limited number of such words - a few hundred perhaps. Building such a lexicon separately also makes it less important to cover everything by the worst-case variants of the paradigms mkV etc.

Lexicon extraction from a word list

You can often find resources such as lists of irregular verbs on the internet. For instance, the Irregular German Verb page previously found in http://www.iee.et.tu-dresden.de/~wernerr/grammar/verben_dt.html page gives a list of verbs in the traditional tabular format, which begins as follows:

    backen (du bäckst, er bäckt)                   backte [buk]              gebacken
    befehlen (du befiehlst, er befiehlt; befiehl!) befahl (beföhle; befähle) befohlen
    beginnen                                       begann (begönne; begänne) begonnen
    beißen                                         biß                       gebissen

All you have to do is to write a suitable verb paradigm

    irregV : (x1,_,_,_,_,x6 : Str) -> V ;

and a Perl or Python or Haskell script that transforms the table to

    backen_V   = irregV "backen" "bäckt" "back" "backte" "backte" "gebacken" ;
    befehlen_V = irregV "befehlen" "befiehlt" "befiehl" "befahl" "beföhle" "befohlen" ;

When using ready-made word lists, you should think about coyright issues. All resource grammar material should be provided under GNU Lesser General Public License (LGPL).

Lexicon extraction from raw text data

This is a cheap technique to build a lexicon of thousands of words, if text data is available in digital format. See the Extract Homepage homepage for details.

Bootstrapping with smart paradigms

This is another cheap technique, where you need as input a list of words with part-of-speech marking. You initialize the lexicon by using the one-argument mkN etc paradigms, and add forms to those words that do not come out right. This procedure is described in the paper

A. Ranta. How predictable is Finnish morphology? An experiment on lexicon construction. In J. Nivre, M. Dahllöf and B. Megyesi (eds), Resourceful Language Technology: Festschrift in Honor of Anna Sågvall Hein, University of Uppsala, 2008. Available from the series homepage

Extending the resource grammar API

Sooner or later it will happen that the resource grammar API does not suffice for all applications. A common reason is that it does not include idiomatic expressions in a given language. The solution then is in the first place to build language-specific extension modules, like ExtraGer.

Using parametrized modules

Writing an instance of parametrized resource grammar implementation

Above we have looked at how a resource implementation is built by the copy and paste method (from English to German), that is, formally speaking, from scratch. A more elegant solution available for families of languages such as Romance and Scandinavian is to use parametrized modules. The advantages are

Here is a set of slides on the topic.

Parametrizing a resource grammar implementation

This is the most demanding form of resource grammar writing. We do not recommend the method of parametrizing from the beginning: it is easier to have one language first implemented in the conventional way and then add another language of the same family by aprametrization. This means that the copy and paste method is still used, but at this time the differences are put into an interface module.

Character encoding and transliterations

This section is relevant for languages using a non-ASCII character set.

Coding conventions in GF

From version 3.0, GF follows a simple encoding convention:

Most current resource grammars use isolatin-1 in the source, but this does not affect their use in parallel with grammars written in other encodings. In fact, a grammar can be put up from modules using different codings.

Warning. While string literals may contain any characters, identifiers must be isolatin-1 letters (or digits, underscores, or dashes). This has to do with the restrictions of the lexer tool that is used.

Transliterations

While UTF-8 is well supported by most web browsers, its use in terminals and text editors may cause disappointment. Many grammarians therefore prefer to use ASCII transliterations. GF 3.0beta2 provides the following built-in transliterations:

New transliterations can be defined in the GF source file GF/Text/Transliterations.hs. This file also gives instructions on how new ones are added.