This website requires JavaScript.
Explore
Help
Sign In
GitHub
/
gf-core
Watch
1
Star
0
Fork
1
You've already forked gf-core
mirror of
https://github.com/GrammaticalFramework/gf-core.git
synced
2026-04-11 13:59:31 -06:00
Code
Issues
Packages
Projects
Releases
Wiki
Activity
Files
62d5dfb71b1cd6e2eff6da14495daba86572e321
gf-core
/
lib
/
doc
/
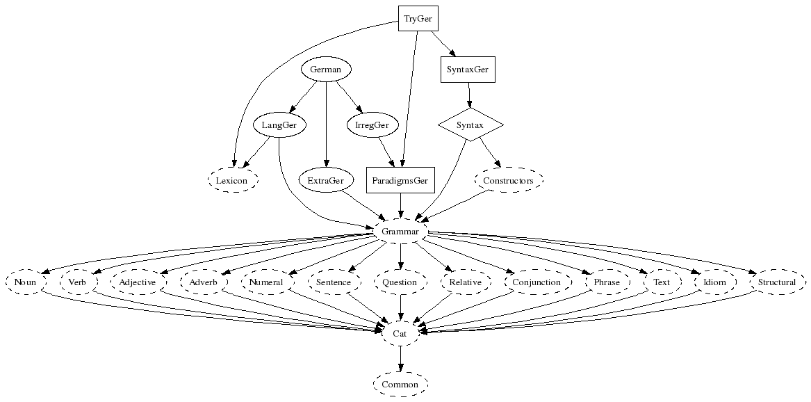
Syntax.png
aarne
2116f41bc2
next-lib renamed to lib, lib to old-lib
2009-06-22 15:39:08 +00:00
14 KiB
1167x578px
Raw
History
Reference in New Issue
View Git Blame
Copy Permalink