This website requires JavaScript.
Explore
Help
Sign In
GitHub
/
gf-core
Watch
1
Star
0
Fork
1
You've already forked gf-core
mirror of
https://github.com/GrammaticalFramework/gf-core.git
synced
2026-04-15 07:49:31 -06:00
Code
Issues
Packages
Projects
Releases
Wiki
Activity
Files
883e96b0c5e5cfaf160841f43bb297afb79a9ba5
gf-core
/
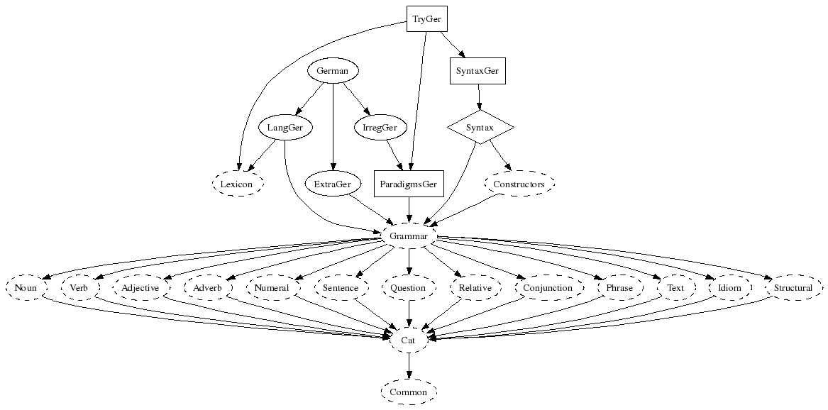
doc
/
Syntax.png
aarne
5ee1714fd2
new tutorial and reference manual
2007-12-21 15:10:38 +00:00
14 KiB
1167x578px
Raw
History
Reference in New Issue
View Git Blame
Copy Permalink