This website requires JavaScript.
Explore
Help
Sign In
GitHub
/
gf-core
Watch
1
Star
0
Fork
1
You've already forked gf-core
mirror of
https://github.com/GrammaticalFramework/gf-core.git
synced
2026-04-09 13:09:33 -06:00
Code
Issues
Packages
Projects
Releases
Wiki
Activity
Files
bb353fcbf73c8eded4ddfb4493f9614c11c5fbd7
gf-core
/
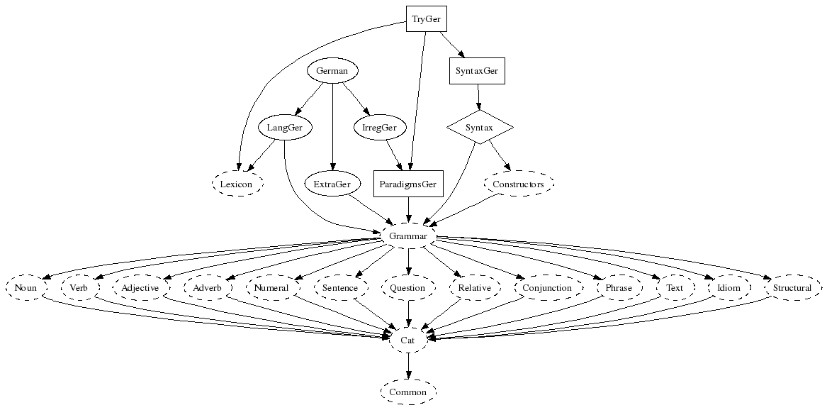
doc
/
Syntax.png
aarne
ae23e407b9
new tutorial and reference manual
2007-12-21 15:10:38 +00:00
14 KiB
1167x578px
Raw
History
Reference in New Issue
View Git Blame
Copy Permalink