This website requires JavaScript.
Explore
Help
Sign In
GitHub
/
gf-core
Watch
1
Star
0
Fork
1
You've already forked gf-core
mirror of
https://github.com/GrammaticalFramework/gf-core.git
synced
2026-04-17 08:49:31 -06:00
Code
Issues
Packages
Projects
Releases
Wiki
Activity
Files
c1bd7f2ba14366072b4b09fd5301bac2ead60c02
gf-core
/
lib
/
resource
/
doc
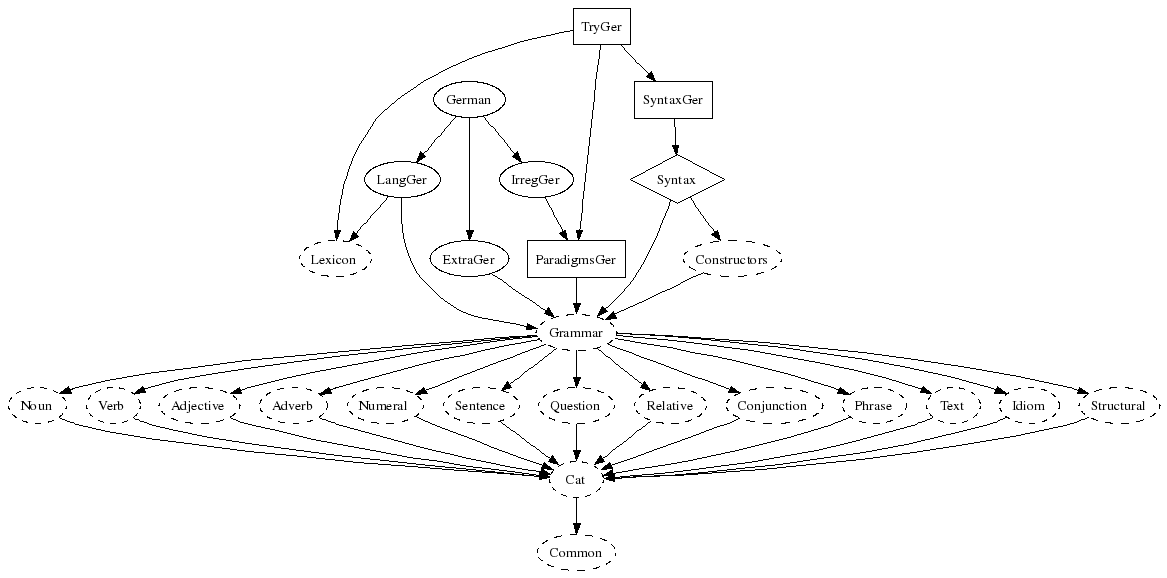
/
Syntax.png
aarne
4ea58bce2c
resource lib name changed
2007-12-12 20:30:11 +00:00
14 KiB
1167x578px
Raw
History
Reference in New Issue
View Git Blame
Copy Permalink