This website requires JavaScript.
Explore
Help
Sign In
GitHub
/
gf-core
Watch
1
Star
0
Fork
1
You've already forked gf-core
mirror of
https://github.com/GrammaticalFramework/gf-core.git
synced
2026-04-09 13:09:33 -06:00
Code
Issues
Packages
Projects
Releases
Wiki
Activity
Files
d4832b4eeb192b10f096366d1bd3e8ea35a51413
gf-core
/
doc
/
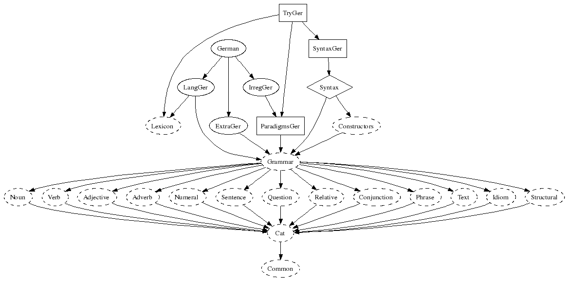
Syntax.png
aarne
5ee1714fd2
new tutorial and reference manual
2007-12-21 15:10:38 +00:00
14 KiB
1167x578px
Raw
History
Reference in New Issue
View Git Blame
Copy Permalink