This website requires JavaScript.
Explore
Help
Sign In
GitHub
/
gf-core
Watch
1
Star
0
Fork
1
You've already forked gf-core
mirror of
https://github.com/GrammaticalFramework/gf-core.git
synced
2026-04-26 13:02:50 -06:00
Code
Issues
Packages
Projects
Releases
Wiki
Activity
Files
d5c53ccb7eb861afd8cd6ec13942bf083f9206b8
gf-core
/
lib
/
resource
/
doc
/
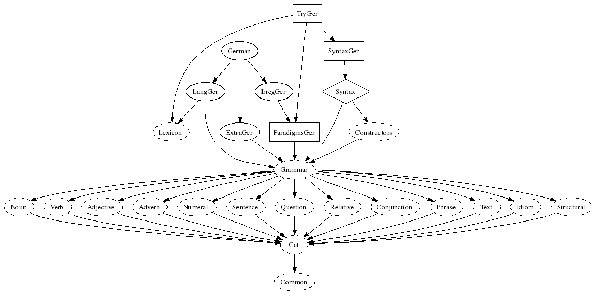
Syntax.png
aarne
4ea58bce2c
resource lib name changed
2007-12-12 20:30:11 +00:00
14 KiB
1167x578px
Raw
History
Reference in New Issue
View Git Blame
Copy Permalink