This website requires JavaScript.
Explore
Help
Sign In
GitHub
/
gf-core
Watch
1
Star
0
Fork
1
You've already forked gf-core
mirror of
https://github.com/GrammaticalFramework/gf-core.git
synced
2026-04-14 07:19:31 -06:00
Code
Issues
Packages
Projects
Releases
Wiki
Activity
Files
e8cc01b9dbfd609ff3996eafec2fed51e815349e
gf-core
/
lib
/
resource
/
doc
/
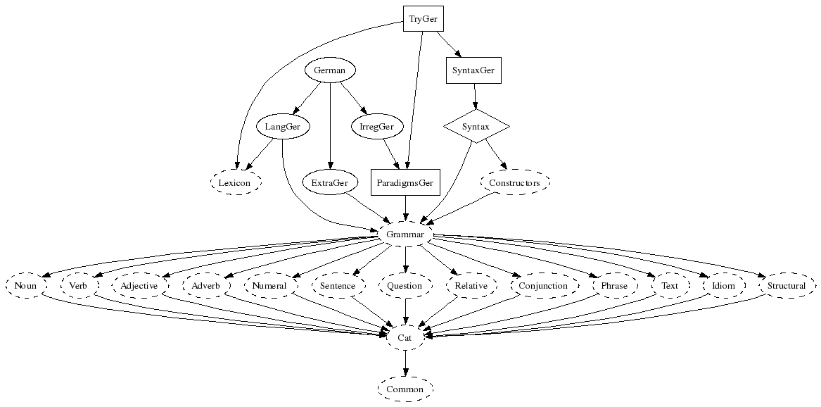
Syntax.png
aarne
4ea58bce2c
resource lib name changed
2007-12-12 20:30:11 +00:00
14 KiB
1167x578px
Raw
History
Reference in New Issue
View Git Blame
Copy Permalink