This website requires JavaScript.
Explore
Help
Sign In
msyds
/
gf-core
Watch
1
Star
0
Fork
0
You've already forked gf-core
forked from
GitHub/gf-core
Code
Pull Requests
Activity
Files
b51e88810ef4bb4fdda528b4786e054344dc025a
gf-core
/
lib
/
doc
/
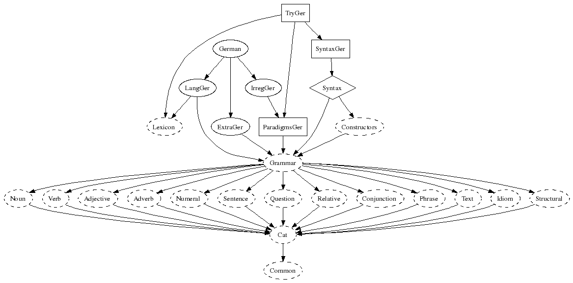
Syntax.png
aarne
2116f41bc2
next-lib renamed to lib, lib to old-lib
2009-06-22 15:39:08 +00:00
14 KiB
1167x578px
Raw
History
View Git Blame
Copy Permalink